Espressif has introduced the EchoEar v1.2 is a small ESP32 development board, customised to voice-interaction use, including smart speakers, interactive toys, or voice-controlled home automation hubs. It offers a complete hardware and software stack that is appropriate to run local wake-word recognition, sound localisation and multimodal interfaces.
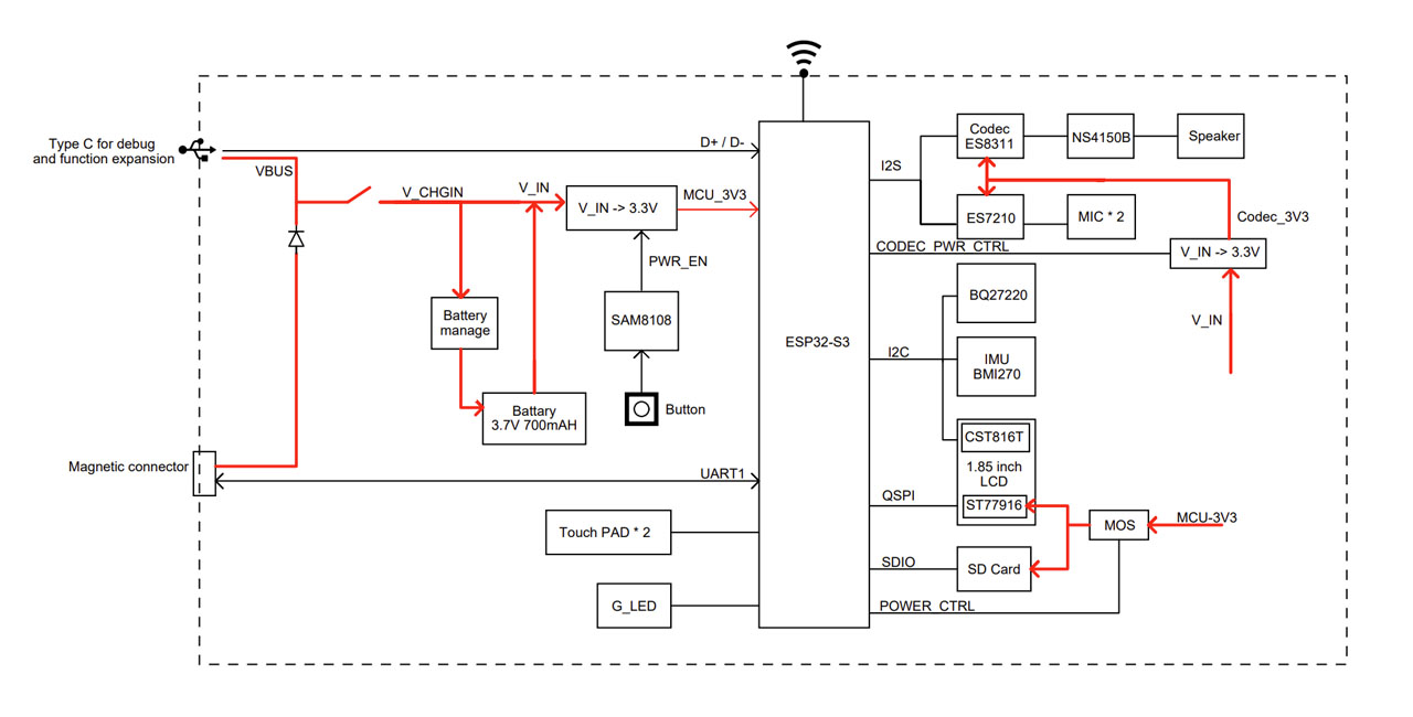
Fundamentally, EchoEar will be based on the ESP32-S3-WROOM-1-N16R16VA, which features Wi-Fi (2.4 GHz) and Bluetooth LE connectivity. It has 16 MB Flash + 16 MB PSRAM onboard with an option of additional storage in a microSD slot (max 32 GB), which could be used to store audio files, model files, or logs.

Key Features and Peripherals
It has an integrated 1.85-inch circular touchscreen (360 x 360, QSPI interface), which can provide direct visual feedback and touch input. A dual microphone array of the board is used as well, with local wake-word detection and sound source localisation. Sound is powered through an in-built 3W speaker and Class-D amplifier.
For power, EchoEar supports multiple options:
- USB-C interface for power, firmware flashing, and debugging.
- Magnetic connector interface for docking or external power delivery.
- 3.7 V lithium battery input, with onboard charging and battery management circuits.
The other onboard components are a button interface (POWER, BOOT, RESET), pogo-pin expansion connectors, and a magnetic add-on module interface.

Hardware Revisions and Changes
Between versions v1.0 and v1.2, the team made several pin reassignments and enhancements:
- Engineers remapped the UART, I2S, LCD reset, and control pins.
- They expanded the touch interface from one to two sliding touch pads.
- Additionally, they added a power control line for the audio codec and an I2C expansion header.

Getting Started and Development
Unlike the LilyGO’s new T-Circle and the Seeed Studio’s SenseCAP Watcher, the user will simply need to use EchoEar by connecting it with a USB-C to power and program it. Espressif offers board support packages (BSPs) and sample applications under ESP-IDF to ease the initialisation of peripherals (LCD, audio, sensors, etc.). It is important to remember that the board is supposed to be intact and that it is v1.0 or v1.2 of the silkscreen (as opposed to powering up without the board and using the wrong silkscreen).

The Espressif EchoEar v1.2 development board is priced around $39–$40 across major distributors such as DigiKey and SpotPear. Some retailers like Amazon and AliExpress list it slightly higher, up to $55, depending on stock and bundled accessories. Its availability is limited at the moment, with limited distributors displaying on backorder, although new stocks will be available soon. In general, EchoEar v1.2 is a low-cost and small-sized ESP32-S3-based voice development board that can be used by developers to create voice interaction and AI edge applications. You can check the documentation for more information.

